The Elements of Baking - Wie du jedes Rezept glutenfrei, ohne Milch, ohne Eier oder vegan zubereiten kannst
The Elements of Baking - Wie du jedes Rezept glutenfrei, ohne Milch, ohne Eier oder vegan zubereiten kannst
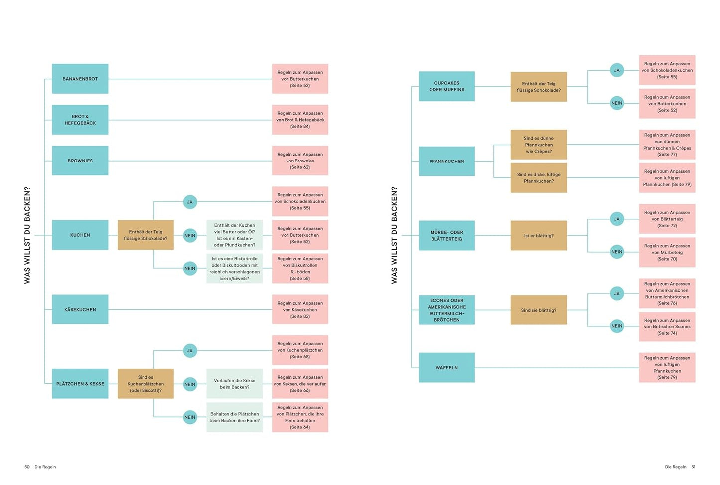
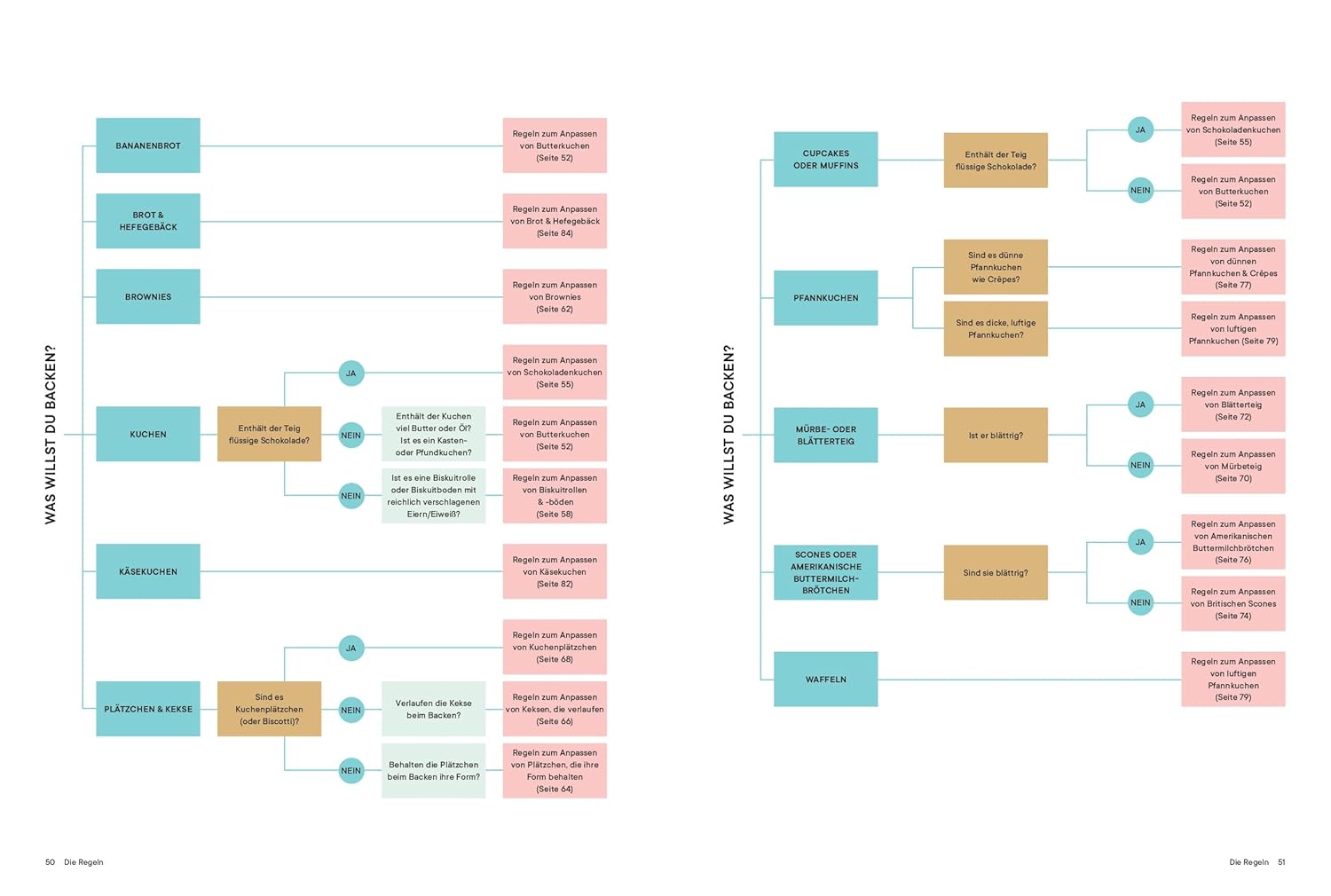
Das Rezept für einen Schokoladenkuchen – fantastisch feucht und wunderbar dekadent. Ein Traum! Doch der erste Blick auf die Zutatenliste zeigt, dass Menschen mit Nahrungsmittelallergien oder -intoleranzen den Kuchen nicht essen können. Weil er Eier enthält, oder Gluten, oder Milchprodukte. Oder eine Kombination davon. Statt das Rezept wegzulegen und ein anderes zu suchen, bietet dieses Buch die Lösung. Denn Kat Cermelj erklärt darin wissenschaftlich fundiert, wie jedes Rezept ganz einfach den eigenen Ernährungsbedürfnissen entsprechend abgeändert werden kann. Keine vagen, allgemeinen Tipps, sondern übersichtliche Tabellen, die zeigen, welche Zutaten angepasst oder neu hinzugefügt werden müssen. Zudem gibt es viel Inspiration in den zahlreichen, sorgfältig rezeptierten »free from«-Desserts. Dieses Grundlagenbuch wird bestimmt ein ständiger Begleiter in der Küche sein und für mehr Freude und Glücksgefühle beim Backen sorgen – denn Gelingen ist garantiert!
Katarina Cermelj ist eine preisgekrönte Kochbuchautorin, Fotografin und Gründerin des beliebten »free from«-Back-Blogs The Loopy Whisk. Sie ist promovierte Chemikerin und ein Wissenschaftsnerd. Ihr Erfolgsgeheimnis bei der Rezeptentwicklung ist, einen wissenschaftlich fundierten Ansatz zu verfolgen.
Teilen
